
关于成立居委党支部请示10篇 - 关于成立居委党支部请示10篇 党支部请示: 篇一:《关于组建党支部的请示》 关于成立中共XXX公司XXX党支部的请示 中共xxx公司委员会 xxx(单位)成立于 xxx年xx月,现有员工xxx人,其中中共正式党员xx人,预 备党员x

四强党支部PPT精美大气筑牢党的基层基础加强党同群众联系党员教育党课课件 - “四强”党支部 政治功能强 · 支部班子强 · 党员队伍强 · 作用发挥强 党的十八大以来,习近平总书记高度重视党支部建设,强调全面从严治党要落实到每个支部、每名党员,推动全党形成大抓基层、大抓支部的良好态势。在中央和国家机关建设“政治功能强、支部班子强、党员队伍强、作用发挥强”的“四强”党支部,是深入贯彻落实习近平总书记在中央和国家机关党的建设工作会议上重要讲话精神的具体举措。对筑牢党的基层基础,加强党同群众联系,充分发挥党支部战斗堡垒和党员先锋模范作用具有重要意义。 1、

2023年党支部书记个人述职述责述廉报告 - 2023年党支部书记个人述职述责述廉报告 年初以来,在机关党委的坚强领导下,我坚持以习近平新时代中国特色社会主义思想为指导,深入学习贯彻党的二十大精神,全面贯彻新时代党的建设总要求,坚决拥护“两个确立”,增强“四个意识”、坚定“四个自信”、做到“两个维护”,认真履行管党治党主体责任,严格执行廉洁纪律要求,党风廉政建设不断向好。现将有关情况报告如下。 一、主要工作和成效 (一)从严从实执行政治纪律和政治规矩 认真学习贯彻习近平总书记关于严守政治纪律政治规矩重要论述,时刻绷紧政治纪律政治规矩这根弦,不论是

2020年第一季度党支部工作总结3篇(机关党支部+基层党支部+新成立党支部) - 2020年第一季度党支部工作总结3篇2020年第一季度党支部工作总结(机关党支部)今年一季度以来,机关党支部以习近平新时代中国特色社会主义思想为指引,认真学习、贯彻落实集团公司党委、公司党委召开的各类会议精神、下发的年度工作要点,增强做好党建工作、支部工作的思想自觉和行为自觉。在日常工作中,党支部积极发挥战斗堡垒作用,助力一季度机关各项工作的顺利开展。现将一季度党支部工作开展情况总结如下:一、亮出

2024年党支部书记抓基层党建工作述职报告 - 2024年党支部书记抓基层党建工作述职报告 2024年,在XX党委的坚强领导下,我锚定年度工作奋斗目标,认真履行xx党支部抓党建和全面从严治党“第一责任人”职责,带领支部全体党员坚决落实上级决策部署,强化政治建设、组织建设、队伍建设,着力提升队伍凝聚力和战斗力,圆满完成了党委交办的各项工作任务,现就一年来履职抓党建工作情况报告如下: 一、年内履职情况 (一)突出政治统领,凝心铸魂,党支部向心力进一步提升。一是扎实开展党纪学习教育。按照党委统一部署,组织所属党员认真开展党纪学习教育,参加党纪培训班暨党纪学习教育读书班

党支部成立后基本工作如何做全套资料党支部工作总结 - 党支部成立后基本工作如何做全套资料(一册在手知识全知道)目 录1.专人谈话意见模板 22.基层党委审批意见模板 33.关于XXX同志政治审查情况的报告 44.发展对象公示模板 75.关于接受XXX同志为中国共产党预备党员的通知 86.关于批准预备党员转正的通知 97.关于召开XXX年度民主生活会的请示 108.关于给予XX留党察看一年处分的请示 119.关于给予XXXX留党察看一年处分的决定 1210.支部大会会议纪要 1411.关于XX同志所犯错误和党组处分问题的审议意见 1512.关于给予XX党内警告处分的批复 1613.关于表彰优秀共产党员、优秀党务工作者和先进基层党组织的决定 1

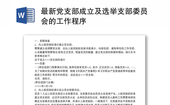
成立党支部、党支部换届流程及相关请示样式 - 成立党支部、党支部换届流程及相关请示样式根据《中国共产党支部工作条例(试行)》和《中国共产党基层组织选举工作暂行条例》等规定,总结出成立党支部的程序:第一步:基层单位提出申请。向上级党组织上报申请建立党支部的请示。请示的内容一般包括建立单位的工作性质、人员数量等简要情况;现有正式党员、预备党员的数量,建立党支部的依据和理由;党支部委员会的组成人员和委员设置方案等。第二步:上级党组织审批。上级党组织

2024年党支部书记民主生活会对照检查材料 - 2024年党支部书记民主生活会对照检查材料 按照本次民主生活会的要求,我深入学习了党的理论,结合自身思想和工作实际,认真查找存在的问题,深刻剖析原因,明确整改措施和努力方向。现将对照检查情况汇报如下: 一、存在的问题 (一)理论学习方面 虽然能够积极参加各类学习活动,认真学习党的【思想】及二十大精神等重要理论,但在学习的深度和广度上还存在不足。对一些新理论、新战略的理解停留在表面,未能充分结合工作实际进行深入思考和应用,导致在运用理论指导实践时存在脱节现象。例如,在推动党支部建设与业务工作

2021村党支部关于申请成立党总支的请示 - 村党支部关于申请成立党总支的请示中共镇党委: 村现有党员86人,我们结合本村的时间情况,在充分调研的基础上,根据每个党员的不同情况成立了支部、支部、支部、支部四个支部,其中支部,共17人;支部,共20人;支部,共24人;支部,共25人。现申请成立村党总支,下设4个支部。 以上请示妥否,请指示。 附件:村党员花名册(略) 镇村党支部 二0年五月八日

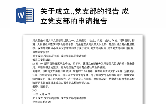
党委材料党支部成立换届党员发展组织处理文书大全(42项) - 党委材料 党支部成立、换届、党员发展、组织处理文书大全(42项) 关于建立×××党支部的请示 中共×××委员会: 党委材料,××单位(部门)于××××年××月××日成立。现有工作人员××名,其中中共正式党员××名,预备党员××名。为更好地开展党组织工作,特申请

新党支部成立、选举程序及相关材 - 新党支部成立、选举程序及相关材料第一步:基层单位党员转组织关系并提出成立申请。将党员组织关系转入,向上级党组织上报申请建立党支部的请示。第二步:上级党组织审批。上级党组织批准建立党支部后,基层党支部筹备党员大会,酝酿候选人选工作。第三步:基层党支部上报候选人。基层党支部上报召开党员大会时间及党支部委员会候选人或不设委员会的书记、副书记候选人的请示。第四步:上级党组织审查候选人。报上级党组织审查同意后,做好准备会议参会人员落实、各种材料及布置会场工作。第五步:召开党员大会选举。(一)不设支部委员会的:直接召开党员大会选举产生书记、副书记。选举出的书记、副书记,报上级党组织批准。(二)设支部委员会成立多个党支部ppt
